02788: 二叉树(2)
http://cs101.openjudge.cn/practice/02788/

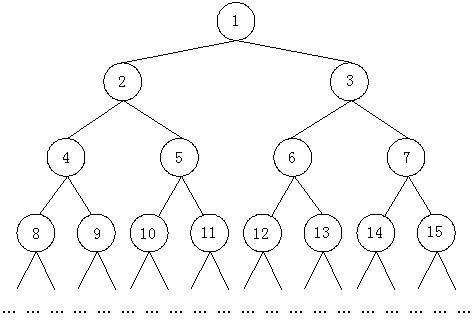
如上图所示,由正整数1,2,3……组成了一颗二叉树。我们已知这个二叉树的最后一个结点是n。现在的问题是,结点m所在的子树中一共包括多少个结点。
比如,n = 12,m = 3那么上图中的结点13,14,15以及后面的结点都是不存在的,结点m所在子树中包括的结点有3,6,7,12,因此结点m的所在子树中共有4个结点。
输入
输入数据包括多行,每行给出一组测试数据,包括两个整数m,n (1 <= m <= n <= 1000000000)。最后一组测试数据中包括两个0,表示输入的结束,这组数据不用处理。
输出
对于每一组测试数据,输出一行,该行包含一个整数,给出结点m所在子树中包括的结点的数目。
样例输入
3 12
0 0样例输出
4利用每层节点的编号区间来计算子树中存在的节点数量。这样既能保证效率,也能避免超时问题:
python
import sys
def count_subtree_nodes(m, n):
count = 0
left = m
right = m
# 每层的节点编号范围为 [left, right]
while left <= n:
count += min(n, right) - left + 1
left *= 2
right = right * 2 + 1
return count
def main():
input_stream = sys.stdin
for line in input_stream:
m, n = map(int, line.split())
if m == 0 and n == 0:
break
print(count_subtree_nodes(m, n))
if __name__ == '__main__':
main()说明
- 每层计算:
- 对于子树中每一层,节点编号的区间为
[left, right],其中初始left = m和right = m。 - 下一层的区间为
[left*2, right*2+1]。
- 对于子树中每一层,节点编号的区间为
- 节点数计算:
- 对于每一层,实际存在的节点数为
min(n, right) - left + 1,确保不超过n。
- 对于每一层,实际存在的节点数为
这种方法的时间复杂度约为 O(log n),能高效解决问题,并且避免了内存和时间上的超限问题。
完全二叉树
每个结点
左孩子 2*i 右孩子 2*i+1
设置left right 按照完全二叉树每一行去遍历算就行,算最左结点、最右结点.
python
while True:
m, n = map(int, input().split())
if m == 0 and n == 0:
break
ans = 1
num = 1 # Number of nodes in the first level of the complete binary tree
left = 2 * m
right = 2 * m + 1
while right <= n:
num = num * 2
ans += num
left = left * 2
right = right * 2 + 1
if left <= n:
ans += n - left + 1
print(ans)python
import sys
def count_subtree_nodes(m, n):
left_bound, right_bound, depth = 2 * m, 2 * m + 1, 1
while left_bound <= n:
if right_bound < n:
depth += 1
left_bound *= 2
right_bound = 2 * right_bound + 1
else:
return (1 << depth) + (n - left_bound)
return (1 << depth) - 1
def main():
input_data = sys.stdin.read().strip().split("\n")
for line in input_data:
m, n = map(int, line.split())
if m == 0 and n == 0:
break
print(count_subtree_nodes(m, n))
if __name__ == "__main__":
main()python
#23n2300010763
def compute(m,n):
cnt = 1
while m*cnt<=n:
cnt *= 2
return min(n-(m-1)*(cnt//2),cnt-1)
while True:
m,n = map(int,input().split())
if not m and not n:
break
print(compute(m,n))c++
#include<iostream>
using namespace std;
int main()
{
int m,n,sum;
while(scanf("%d%d",&m,&n)==2 && (m||n)) {
sum=0;
int d=1;
while(1) {
if(m<=n) {
sum+=d;
m=2*m+1;
d=d*2;
}
else{
if(m-n<d)
sum = sum+d-(m-n);
break;
}
}
printf("%d\n",sum);
}
}